江南大学陈卫院士研究团队的最新研究发现,具有α-L-arabinofuranosidase(abfA)基因簇的长双歧杆菌能够通过提高肠道菌群对阿拉伯聚糖的利用而缓解宿主功能性便秘,为功能性便秘以及其它肠道功能异常的治疗提供了新的靶点和思路。相关研究论文已于2023年11月22日刊登在Cell Press细胞出版社旗下期刊——《细胞·宿主和微生物》(Cell Host & Microbe)。bat365在线官方网站翟齐啸教授是通讯作者,张程程博士是第一作者。
据悉,功能性便秘是一种常见的肠道功能异常,其全球发病率超10%,表现为粪便干结、排便困难、排便次数减少等,严重影响人们的生活质量。前期荟萃分析15项临床研究发现补充益生菌能够提高便秘人群排便频率,但不同益生菌菌株治疗效果存在很大差异。近年来Cell、Nature等顶级期刊研究显示益生菌功效与其特定的功能基因或基因簇有关,这提示可从菌株遗传背景角度解析菌株功效差异机制。明确影响益生菌缓解便秘效果的遗传靶标,对功能菌株的高效精准筛选具有重要意义。
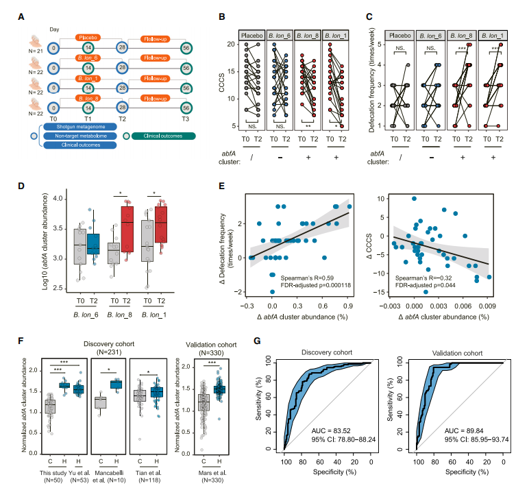
陈卫院士团队长期致力于益生菌的菌种资源挖掘、功能解析和产业化应用,采样地遍布中国29省131县区,共收集健康人体粪便、发酵食品等样本8000余份,分离菌种25000余株,对其中8000余株菌株进行全基因组测序,极大推动了中国益生菌产业的高质量发展。研究人员从354名年龄在0-108岁的中国人体内分离出185株长双歧杆菌。通过便秘小鼠模型确定有效缓解便秘的长双歧杆菌菌株具有独特的abfA基因簇,并在临床试验中得到验证。进一步研究表明,除长双歧杆菌外,对于其它肠道微生物(如拟杆菌等)来说,abfA基因簇的存在与否与其缓解便秘的效果同样相关,同时证明功能性便秘患者肠道菌群中abfA基因簇丰度显著低于健康人,移植高abfA基因簇丰度粪菌可使无菌鼠便秘症状得到改善。此外,团队还发现,肠道微生物abfA基因簇丰度可以作为预测功能性便秘的生物标志物。
“我们通过分析185株长双歧杆菌的基因序列,结合动物实验、临床试验和大队列荟萃分析等手段,发现abfA基因簇可影响包括长双歧杆菌在内的一些肠道微生物缓解便秘的功效,找到了一个影响益生菌缓解宿主功能性便秘的分子靶标,为功能菌株的高效靶向筛选提供了新方法。”论文共同通讯作者、bat365在线官方网站教授翟齐啸说。

原文链接

肠道微生物abfA基因簇丰度可作为预测功能性便秘的生物标志物

团队合影